🎯聚焦 科技、软件与AI领域 的优质内容分享

每日精选 各种实用软件、AI工具、GitHub 优质项目、iOS&安卓(破解)脚本(软件)、4K影视资源与玩机技巧,让探索科技成为生活方式

💬 讨论组: @JianjiaoQun
🔍 频道索引: @TGSearchCNBot
📂 搜索群: @XiuerSearch
☁️ 云盘合集: @XiangxiuNBB
🎬 精品影视: @Oscar_4Kmovies

广告/合作: @XiangxiuerBot
我们不只是搬运资源,更在传递好奇与创造的力量
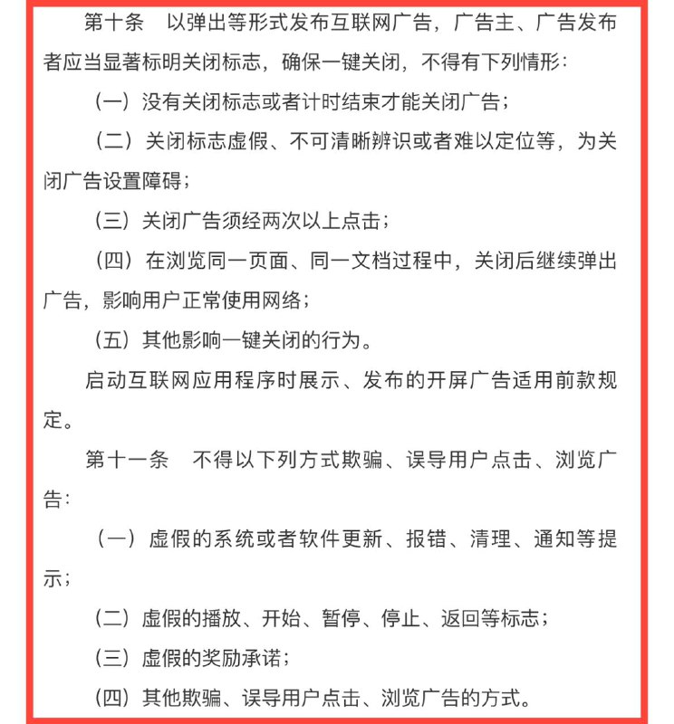
5月1日起实施 ▎互联网弹出广告应确保一键关闭

新修订的《互联网广告管理办法》5月1日起施行。针对弹出广告“过多过滥”问题,办法明确,广告主、广告发布者应当显著标明关闭标志,确保一键关闭。

↘️互联网广告管理办法
https://gkml.samr.gov.cn/nsjg/fgs/202303/t20230320_353974.html

🦊 狐说发布:@jianjiaopd
💬 激情讨论组:@jianjiaoqun
#推荐 #影视APP #观影APP
🌟iOS用户专属
#观影软件 ▎MYL-Interview

🔥支持 投屏 缓存 可缓源
(暂时)软件目前无任何广告

▎苹果商店版链接:
https://apps.apple.com/cn/app/myl-interview/id1672833880

▎软件官网链接:
https://abc33.me

👀观影解锁教程:
1️⃣ 打开软件首页,连续点击左上角 Interview Classic   5次
2️⃣ 最后完全退出应用重新打开软件进入内容

🦊 狐说发布:@jianjiaopd
💬 激情讨论组:@jianjiaoqun
#GitHub #项目 #推荐
🌟🌟GitHub项目介绍:给GPT-4装上眼睛,智能AI进行图像联网识别跟踪(详情请看视频介绍)

🫥 官方介绍:YOLOv8 设计快速、准确且易于使用,使其成为各种物体检测与跟踪、实例分割、图像分类和姿态估计任务的绝佳选择。

🏠 GitHub开源地址:https://github.com/ultralytics/ultralytics/blob/main/README.zh-CN.md

#ultralytics #项目推荐
🦊 狐说发布:@jianjiaopd
💬 激情讨论组:@jianjiaoqun
Media is too big
VIEW IN TELEGRAM
Back to Top