🎯聚焦 科技、软件与AI领域 的优质内容分享

每日精选 各种实用软件、AI工具、GitHub 优质项目、iOS&安卓(破解)脚本(软件)、4K影视资源与玩机技巧,让探索科技成为生活方式

💬 讨论组: @JianjiaoQun
🔍 频道索引: @TGSearchCNBot
📂 搜索群: @XiuerSearch
☁️ 云盘合集: @XiangxiuNBB
🎬 精品影视: @Oscar_4Kmovies

广告/合作: @XiangxiuerBot
我们不只是搬运资源,更在传递好奇与创造的力量
#GitHub #推荐 #项目
🌟🌟GitHub项目推荐 ▎Chat GPT 中国法律助手 ▎AI免费法律顾问


作者lvwzhen利用 ChatGPT 开发了一个为用户提供法律咨询和回答法律问题的聊天机器人「中国法律助手」

该聊天机器人可以从国家法律数据库中获取法律内容,为具体问题提供法律意见。

▎Verce部署:
https://github.com/lvwzhen/law-cn-ai#%E9%83%A8%E7%BD%B2

🏠 Github仓库地址
https://github.com/lvwzhen/law-cn-ai

🐬 Twitter
https://twitter.com/lvwzhen

⚖️ 法律文件来源:
https://github.com/LawRefBook/Laws

🔗 在线网页体验入口:
https://law-cn-ai.vercel.app/

#AI法律助手 #ChatGPT #法律 #项目推荐
🦊 狐说发布:
@jianjiaopd
💬 激情讨论组:
@jianjiaoqun
标题: Autodesk Maya 2024.0.1 Windows/MacOS 学习版

简介: Autodesk Maya 是美国 Autodesk 公司出品的世界顶级的三维动画软件,应用对象是专业的影视广告,角色动画,电影特技等。Maya 功能完善,工作灵活,制作效率极高,渲染真实感极强,是电影级别的高端制作软件.Maya 售价高昂,声名显赫,是制作者梦寐以求的制作工具,掌握了 Maya,会极大的提高制作效率和品质,调节出仿真的角色动画,渲染出电影一般的真实效果,向世界顶级动画师迈进。Maya 集成了 Alias、Wavefront 最先进的动画及数字效果技术。它不仅包括一般三维和视觉效果制作的功能,而且还与最先进的建模、数字化布料模拟、毛发渲染、运动匹配技术相结合。Maya 可在 Windows NT 与 SGI IRIX 操作系统上运行。在市场上用来进行数字和三维制作的工具中,Maya 是首选解决方案。

标签: #实用资源 #Windows #MacOS #绘图建模 #中文 #Maya

下载:
2024.0.1 Windows
2024 MacOS
#电影网站 ▎全网影视搜索引擎🔎#爱看机器人

一个全网影视搜素引擎、在线影视网站

这个电影网站利用网络爬虫技术,检索全网免费在线观看的影视资源为一身的搜素引擎,并且提供影视在线播放的服务。

🈚️广告
🈶电影评分推荐
🈶热门影视剧推荐

爱看机器人在线电影网站
https://www.ikanbot.com/

🦊 狐说发布:@jianjiaopd
💬 激情讨论组:@jianjiaoqun
#好软分享 Read Speak :AI口语陪练

▎软件介绍:
一个利用ChatGPT来帮助练习口语的App,目前免费使用。

▎开发者Twitter:
https://twitter.com/fondoger?s=21

▎软件微信反馈群:(5月7日前有效)
https://twitter.com/fondoger/status/1652325185184489472?s=46

▎Android下载链接:
https://www.pgyer.com/EmZq

▎iOS下载链接:
https://apps.apple.com/cn/app/read-speak-ai%E5%8F%A3%E8%AF%AD%E9%99%AA%E7%BB%83/id6446971140

🦊 狐说发布:@jianjiaopd
💬 激情讨论组:@jianjiaoqun
BTSCHOOL(影视PT网站)开放注册2023.4.30~~2023.05.01 开放自由注册二天。

pt.btschool.club/index.php

🦊 狐说发布:@jianjiaopd
💬 激情讨论组:@jianjiaoqun
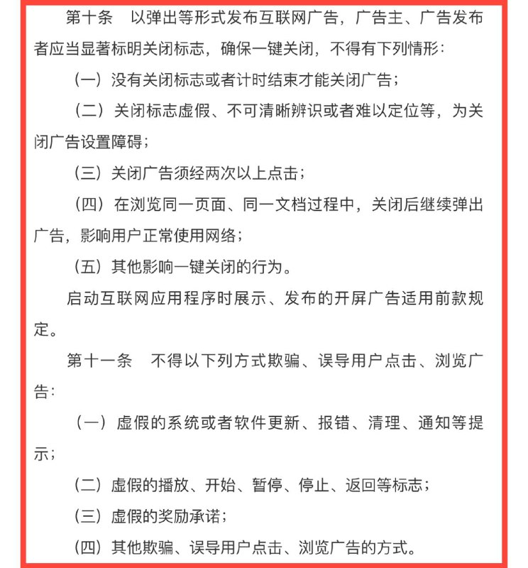
5月1日起实施 ▎互联网弹出广告应确保一键关闭

新修订的《互联网广告管理办法》5月1日起施行。针对弹出广告“过多过滥”问题,办法明确,广告主、广告发布者应当显著标明关闭标志,确保一键关闭。

↘️互联网广告管理办法
https://gkml.samr.gov.cn/nsjg/fgs/202303/t20230320_353974.html

🦊 狐说发布:@jianjiaopd
💬 激情讨论组:@jianjiaoqun
#推荐 #影视APP #观影APP
🌟iOS用户专属
#观影软件 ▎MYL-Interview

🔥支持 投屏 缓存 可缓源
(暂时)软件目前无任何广告

▎苹果商店版链接:
https://apps.apple.com/cn/app/myl-interview/id1672833880

▎软件官网链接:
https://abc33.me

👀观影解锁教程:
1️⃣ 打开软件首页,连续点击左上角 Interview Classic   5次
2️⃣ 最后完全退出应用重新打开软件进入内容

🦊 狐说发布:@jianjiaopd
💬 激情讨论组:@jianjiaoqun
#GitHub #项目 #推荐
🌟🌟GitHub项目介绍:给GPT-4装上眼睛,智能AI进行图像联网识别跟踪(详情请看视频介绍)

🫥 官方介绍:YOLOv8 设计快速、准确且易于使用,使其成为各种物体检测与跟踪、实例分割、图像分类和姿态估计任务的绝佳选择。

🏠 GitHub开源地址:https://github.com/ultralytics/ultralytics/blob/main/README.zh-CN.md

#ultralytics #项目推荐
🦊 狐说发布:@jianjiaopd
💬 激情讨论组:@jianjiaoqun
Media is too big
VIEW IN TELEGRAM
Back to Top