秀儿の科技软件|资源分享社🎀
11:03 · Mar 14, 2022 · Mon
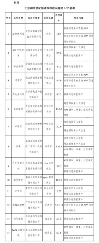
工信部 开展APP侵犯用户权益整治“回头看”360、安兔兔等14款APP上榜
------------------------
🏷
▶
︎ Channel ┇@
科技·狐
🦊
Home
Powered by
BroadcastChannel
&
Sepia